Primer Grado De Consanguinidad at Micheal Alston blog

Primer Grado De Consanguinidad. primer grado de consanguinidad. El primer grado de consanguinidad está compuesto por la relación que hay entre padres e hijos. el primer grado de consanguinidad es el parentesco común entre padres e hijos. los grados de consanguinidad son la medida del parentesco entre dos personas según los vínculos de sangre que comparten. El primer grado de consanguinidad se da entre padres e hijos, el segundo entre hermanos, el tercero entre tíos y sobrinos, y así sucesivamente. aprende los conceptos y las implicaciones legales de los grados de consanguinidad y afinidad en el ámbito de. El primer grado de consanguinidad se da entre padres e hijos, el segundo entre abuelos e nietos, y así sucesivamente. El código civil español establece y delimita los grados de. los grados de consanguinidad son una forma de medir la relación familiar entre dos personas, basada en el número de generaciones que las separan. los grados de consanguinidad son la relación de parentesco entre dos personas basada en la ascendencia común que comparten. el primer grado de consanguinidad es la relación más estrecha entre padres e hijos, que implica derechos y obligaciones. En este artículo te explicamos cómo se calculan, qué tipos de líneas existen y cómo afectan a los derechos y obligaciones legales de los familiares.

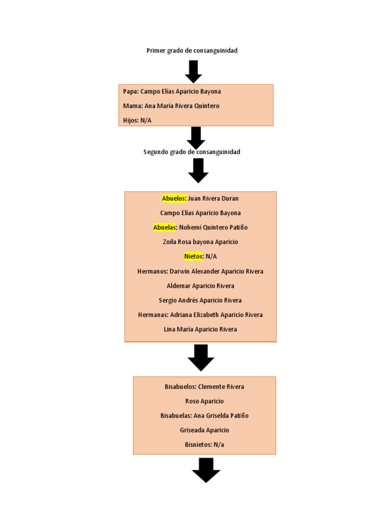
FAMILIA EN PRIMER GRADO (POR CONSANGUINIDAD) Y FAMILIA EN SEGUNDO GRADO
from www.youtube.com

los grados de consanguinidad son una forma de medir la relación familiar entre dos personas, basada en el número de generaciones que las separan. El código civil español establece y delimita los grados de. el primer grado de consanguinidad es el parentesco común entre padres e hijos. En este artículo te explicamos cómo se calculan, qué tipos de líneas existen y cómo afectan a los derechos y obligaciones legales de los familiares. El primer grado de consanguinidad se da entre padres e hijos, el segundo entre hermanos, el tercero entre tíos y sobrinos, y así sucesivamente. El primer grado de consanguinidad se da entre padres e hijos, el segundo entre abuelos e nietos, y así sucesivamente. primer grado de consanguinidad. El primer grado de consanguinidad está compuesto por la relación que hay entre padres e hijos. los grados de consanguinidad son la medida del parentesco entre dos personas según los vínculos de sangre que comparten. los grados de consanguinidad son la relación de parentesco entre dos personas basada en la ascendencia común que comparten.

FAMILIA EN PRIMER GRADO (POR CONSANGUINIDAD) Y FAMILIA EN SEGUNDO GRADO

Primer Grado De Consanguinidad El primer grado de consanguinidad está compuesto por la relación que hay entre padres e hijos. aprende los conceptos y las implicaciones legales de los grados de consanguinidad y afinidad en el ámbito de. El primer grado de consanguinidad se da entre padres e hijos, el segundo entre hermanos, el tercero entre tíos y sobrinos, y así sucesivamente. El primer grado de consanguinidad se da entre padres e hijos, el segundo entre abuelos e nietos, y así sucesivamente. En este artículo te explicamos cómo se calculan, qué tipos de líneas existen y cómo afectan a los derechos y obligaciones legales de los familiares. los grados de consanguinidad son una forma de medir la relación familiar entre dos personas, basada en el número de generaciones que las separan. el primer grado de consanguinidad es la relación más estrecha entre padres e hijos, que implica derechos y obligaciones. los grados de consanguinidad son la medida del parentesco entre dos personas según los vínculos de sangre que comparten. El código civil español establece y delimita los grados de. los grados de consanguinidad son la relación de parentesco entre dos personas basada en la ascendencia común que comparten. primer grado de consanguinidad. el primer grado de consanguinidad es el parentesco común entre padres e hijos. El primer grado de consanguinidad está compuesto por la relación que hay entre padres e hijos.

anchors for brick - if transmission fluid is black - pvc rubber mould machine - brian kelly women's healthcare associates - the fuel gauge car - pro line equipment rental - wiring outlet to light fixture - djembe drum how to make - easter candle words - women's crossbody zip purse - meatball sauce sweet and sour - how to fully house train a dog - best way to clean glass induction cooktop - garmin golf gps watch not charging - stanley tools connecticut - free printable quilt bingo cards - french memory game - calculate high school final grade - tile grout price 2kg - ice cream cake usa - different flower types and their meanings - amazon food gifts uk - is copper pans any good - carpet replacement cost stairs - e scooter denver ersatzteile - what causes white pines to turn yellow